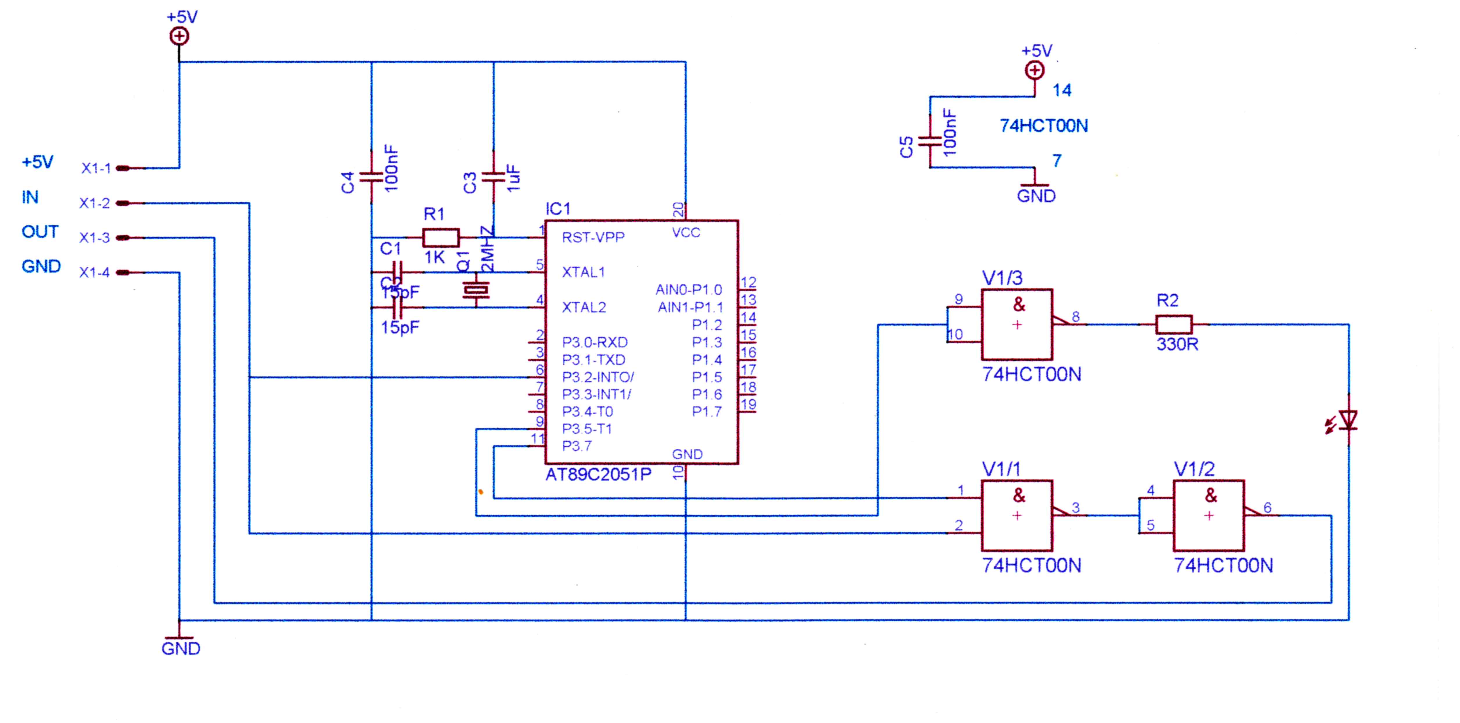
Schaltplan für d-box2 Philips zur beseitigung von Fernbedienungsfehlern